- 暂时还没有文章
真空除氧器运行特点及真空除氧器液位控制分析及改进说明?真空除氧器是核电厂常规岛侧重要的设备,不断地提供给水至蒸汽发生器,真空除氧器液位的稳定控制是保证二回路系统安全运行的重要因素。主要分析核电厂真空除氧器液位控制系统的原理,并就真空除氧器液位控制系统与给水控制系统的接口信号问题提出合理的建议,以优化真空除氧器液位控制系统的性能。
真空除氧器是核电站常规岛不可或缺的一部分,为了保证真空除氧器的安全稳定运行,除了需要安全可靠的工艺参数设计外,更需要正确合理的控制系统。在核电机组中,真空除氧器液位控制系统采用单冲量控制模式,另外在甩负荷工况下还设置NPSH控制。连云港市宏琦主要分析核电机组真空除氧器液位控制系统原理,并根据当前NPSH控制的特点,结合真空除氧器控制系统与给水控制系统的接口信息,分析当前控制方式存在的问题,提出在NPSH控制中使用核岛安全系统送出的给水隔离信号,增加控制系统的稳定性。
1控制方案及分析
1.1真空除氧器运行特点
在核电厂中,二回路采用七级抽汽来加热凝结水和给水,真空除氧器位于四级低加之后,两级高加之前,相当于五级加热器,由高压缸排汽的抽汽来加热,用于除去二回路水中的溶解氧以及不凝气体,以保证给水品质,减少腐蚀,保护二回路设备。
真空除氧器有两种运行模式:定压运行和滑压运行。在机组启停阶段,高压缸排汽温度及压力不足,此时,需要用主蒸汽来加热真空除氧器,以保证真空除氧器运行在一定的压力,这种运行方式就是定压运行。当高压缸排汽参数满足要求时,此时通过高压排汽抽汽来加热真空除氧器,随着机组负荷的变化,高压缸排汽参数也在不断变化,真空除氧器运行的压力也随之变化,需要通过调节抽汽量来控制真空除氧器压力维持在合适的范围内,这种运行方式就是滑压运行。连云港市宏琦论述的真空除氧器液位控制主要是在滑压运行工况下,通过控制轴封冷凝器之后的真空除氧器液位调节阀来进行。
1.2正常运行工况下真空除氧器液位控制
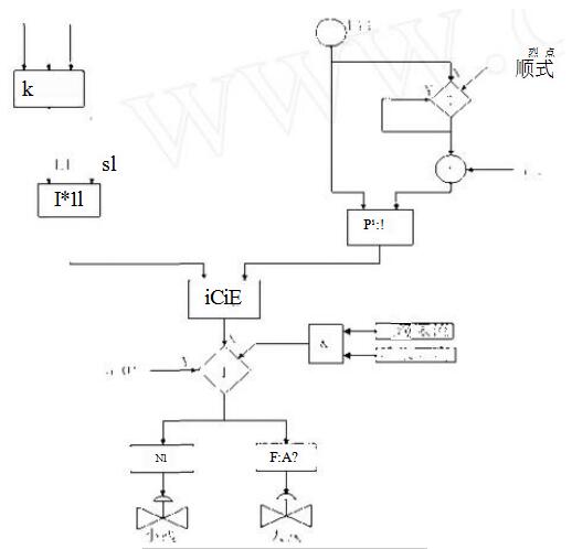
机组正常运行时,在自动调节模式下,真空除氧器液位测量值经过中值选择后作为调节器的输入信号,调节器的设定值由主控室操纵员设定,控制逻辑简图如图1所示:
参与调节的信号有LT和SV,作用如下:
(1)LT:真空除氧器液位测量值。为了提高系统的可靠性,真空除氧器液位由三组差压变送器测量,将测量值通过中值选择器运算后,输出结果作为真空除氧器液位的反馈信号。
(2)SV:真空除氧器液位设定值。操纵员在主控制室设定真空除氧器正常运行液位值,实际液位值与设定值有偏差时,PI调节器运算后输出至真空除氧器液位控制阀,通过阀门的动作使实际液位趋近于设定液位。
真空除氧器正常运行时,液位调节自动控制,真空除氧器液位LT作为唯一的调节量,调节器的输出用来控制液位调节阀的开度,维持真空除氧器液位在设定值。
真空除氧器液位控制阀分为大、小阀,小阀控制流量相对较少,在机组启停阶段主要通过小阀来控制凝结水流量。大、小阀的控制采用顺序控制的方式,主控室不能单独操作大、小阀的开度。在图1中,PI1调节器输出一个总的阀门开度值,开度值经过函数FX1和FX2转化后分别输出小阀和大阀的开度值,函数曲线图如图2所示。
在机组启动阶段,二回路凝结水流量相对较小,主要通过小阀来控制凝结水流量,随着二回路流量的不断增大,小阀和大阀会先后投入运行,阀门开启时按照先开小阀再开大阀的方式,关闭时按照先关大阀后关小阀的方式,即当PI1调节器的输出为0%时,大小阀均处于关闭状态,随着PI1调节器的输出不断增大至B%,小阀开至大,大阀全关,当PI1调节器的输出继续增大时,大阀逐渐开启,小阀保持大开度位置,当PI1调节器的输出逐渐增大至100%时,小阀开度大,大阀全开。阀门关闭时,大小阀关闭的顺序与开启顺序相反。
1.3甩负荷工况下真空除氧器液位控制
NPSH控制:在机组运行过程中,当汽轮机发生甩负荷时,真空除氧器加热蒸汽迅速减少,真空除氧器内部压力和温度也随之降低。由于液态水比热容较高,真空除氧器内部温度变化总是滞后于压力变化,因此,汽机甩负荷时,给水泵入口的压力要低于当前水温对应的汽化压力,可能造成给水泵的气蚀,影响系统稳定性和设备寿命。为了防止这些不安全工况发生,在核电机组中,甩负荷工况下,为真空除氧器液位调节设置了NPSH控制,即净正吸入压头控制,来保证在甩负荷工况下给水泵的压头,确保系统及设备安全运行,因此,一旦机组发生甩负荷,立即触发NPSH控制。
液位控制分析:汽机运行时,如果一级蒸汽压力在t时间内下降超过P+K×t,控制系统将会产生快速甩负荷信号,其中,P为压力变化定值,K为单位时间内压力变化系数。在真空除氧器液位自动控制情况下,快速甩负荷将触发NPSH控制命令,真空除氧器液位控制进入NPSH控制模式。在这种模式下,为了保证机组在低负荷下安全运行,要限制进入真空除氧器的凝结水流量,来保证真空除氧器内部压力不会快速下降。限制凝结水流量有两种模式:一级限流模式和二级限流模式。
一级限流模式:机组正常运行时,真空除氧器液位处于自动控制,只要有快速甩负荷信号产生,真空除氧器液位控制系统将进入凝结水一级限流模式,进而触发NPSH控制命令。
二级限流模式:真空除氧器液位控制系统在一级限流模式下,如果伴随有汽轮机跳机信号,将触发二级限流,加速关闭真空除氧器液位控制阀。
NPSH控制模式下,真空除氧器液位控制过程如图3所示。真空除氧器液位偏差信号经过PI1调节器运算后产生-个阀门开度信号,凝结水流量偏差信号经过PI2调节器运算后产生另一个阀门开度信号,两个开度信号的低值就是当前阀门的阀位值,这样做会加速调节过程。其中,液位偏差为当前液位实测值与触发限流前液位设定值的偏差,流量偏差为当前凝结水流量实测值与触发限流量前凝结水流量a%的偏差。在NPSH控制模式下,真空除氧器液位控制阀也是采用大、小阀顺序控制的方式,和正常运行时的控制方式一致。
在NPSH控制模式下,一旦有以下条件中的任何一个发生,将退出凝结水限流模式。条件有:凝结水流量大于给水流量超过10秒、真空除氧器水箱液位低于-1100mm、甩负荷小于30%的情况下限流超过60秒、甩负荷大于30%的情况下限流超过600秒、手动复位NPSH控制模式。
2真空除氧器液位控制系统改进研究
2.1真空除氧器存在问题
在NPSH控制模式下,如果发生二级限流,即快速甩负荷和汽轮机跳机同时发生,则立即加速关闭真空除氧器液位控制阀,真空除氧器内进水立即停止,存水有可能不足以供水给核岛,影响蒸汽发生器冷却。当前这种设计,默认的一个前条件是汽机跳机时反应堆一定跳堆,即堆跟机模式,但是核电厂的核岛设计方却未遵循此模式。在核岛反应堆功率控制逻辑中,当汽轮机跳机时,反应堆功率固然下降,但不一定跳堆,反应堆功率可通过快速降功率、汽机旁排系统以及反应堆功率控制系统控制在一定范围内。
2.2真空除氧器改进方案
真空除氧器液位控制逻辑当前存在的问题,主要是由常规岛方和核岛方的设计理念不同造成,因此,不同的设计方之间的接口一定要定义清晰。影响真空除氧器水位的因素不仅与进水量有关系,与出水量同样相关,出水量即为给水流量。给水流量受PLS(电厂控制系统)与PMS(保护和安全监测系统)控制,在有蒸汽发生器液位高3限等条件出现时,PMS系统将产生给水隔离信号,关闭给水隔离阀。鉴于以上分析,可以将当前的真空除氧器液位控制方案做出改进,将PMS系统产生的给水隔离信号用做NPSH控制的条件,改进后的控制逻辑简图如图4所示。
图4NPSH控制改进逻辑简图
在改进后的真空除氧器液位控制逻辑中,当汽轮机跳机和甩负荷同时发生时,如果PMS系统没有送过来给水隔离信号,即只是在二级限流模式下,真空除氧器液位控制依旧采用NPSH控制方式,会限制进入真空除氧器的凝结水,但不会完全关闭真空除氧器液位控制阀,这样会保证真空除氧器水箱足够的水装量,来维持供水给核岛,不断地冷却蒸汽发生器。如果在二级限流模式下,PMS系统又送来给水隔离信号,则立即关闭真空除氧器液位控制阀。
图5信号传输简图
当前的改进方案,可以实现核岛设计方跳机不跳堆的理念,针对当前的改进方案,需要关注一个关键点:给水隔离信号的传输方式。在目前设计中,PMS系统将给水隔离信号通过通讯途径送至DDS高速数据网络,PLS系统可以从高速数据网络中读取数据,用来控制真空除氧器液位控制阀,信号传输简图如图5所示。
PMS产生的给水隔离信号经过高速数量网络到PLS控制系统,均通过通讯的途径,全程采用冗余结构,即PMS到DDS数据网络的通讯是冗余结构,DDS数量服务器是冗余结构,DDS数据服务器与PLS系统之间的通讯是冗余结构,同时PLS系统的控制器也是冗余结构,核岛设计方针对此类冗余结构的网络给出的可靠性等级较高,用数据量化为平均无故障时间108小时。但是根据核电厂其它重要设备的控制方式,如果信号用于控制联锁,则信号需要通过硬接线的方式接入控制系统,这种通信方式更为可靠。因此,可以再增加一路硬接线,从PMS系统的MTC(通讯柜)柜接到PLS系统的控制柜,这样即使网络发生故障,或者通讯协议失效,PLS控制柜不能正确读取到网络中的信号点信息,也可以使用硬接线点信息,通讯点和硬接线点形成冗余结构,加强了控制系统的可靠性。同时,这样的设计不会增加系统的复杂度,简单且易实现。
真空除氧器液位控制系统是核电厂中常规岛侧较为复杂的控制系统,控制逻辑的设计会影响整个系统的调节效果。在核电厂中,常规岛设计方与核岛设计方往往为不同的机构,两者之间应该提供更为完整的通讯接口,才便于设计各自的逻辑,使整个控制系统更为完整。连云港市宏琦提出使用PMS系统产生的给水隔离信号作为真空除氧器液位控制系统的条件,可以使控制系统更为稳定,同时分析实现这种控制方式的关键点。在后期项目的建设中,这样的控制方式值得借鉴,有实际利用价值。
32070602010017